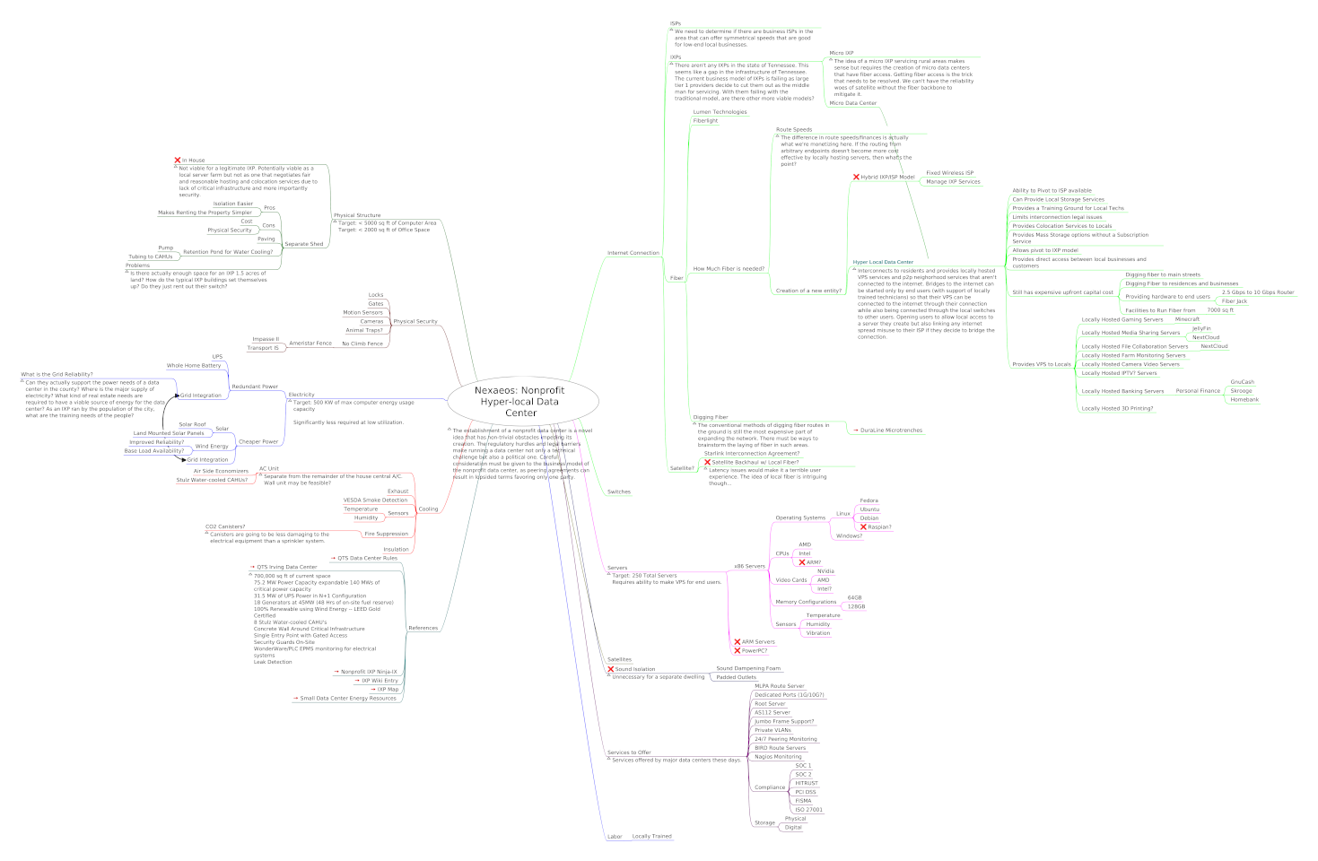
Nexaeos: Open Hyper-Local Community Data Center
Summary
- The vision of Nexaeos is to create a series of hyper-local community data centers meant to be the digital equivalent of the community library.
- This would create a community LAN (local area network) through a VPN connection to a provided router or through a wired/wireless connection directly to the data center (fixed wireless)
Why?
- To empower local information exchange among participants.
- To move data closer to the point of consumption.
- To accelerate the spread of technology into under-served communities.
- To improve access to digital public works.
Planning
Potential Community Services
-
Personal Servers
- Personal VPS (Virtual Private Servers)
- Provide servers for individuals to run their own locally-hosted webservices.
- Local Backup Servers
- Provide a local server that allows for easy backups for users in the community.
- Personal Finance Services
- Provide financing and budget web services.
- Community Media Servers
- Local Community Chat Server - Matrix!
- Self-Publishing Services
- Provide digital book hosting for potential writers in the community.
- Local Gaming Servers
- Local Media Servers
- Personal VPS (Virtual Private Servers)
-
In-Person Services
- Computer Literacy Services
- Provide training for how to use the services offered by the Nexaeos point.
- Provide training on general computer skills.
- Provide training on working on a VPS.
- 3D Printing Services
- Provide 3D printing services for those in the community.
- Paper Printing Services
- Provide normal printing services for those in the community.
- Computer Literacy Services
- Information Access Services
- Digital Research Access
- Wikipedia.org Mirroring?
- . . .
- Public Domain Access
- LBRY mirroring?
- Book Sonic?
- . . .
- Local Wiki Services
- Creation of a local wiki for community members to share information.
- Local Business Access
- Intranet business websites?
- Digital Research Access
- Community Communications
- Community Message Boards/Forum
- Community Matrix Server
Potential Requirements
This project is a fiscally intensive project to take on. As a result of this, some amount of capital would be required from the communities to begin the development of the hyper-local data center. Costs will vary wildly depending on the location of the data center.
Real Estate Requirements
This project will require a place to house the data center. There are a few items to consider when determining the location of the data center.
- Proximity to the community
- Ease of Travel
- Cost of land
- Access to Internet services
- Access to cheap power
Hardware Requirements
- PFSense Router?
- Networking Switch
Software Requirements
Potentional Monetization
In order to sustain the energy costs of operating the data center, it is imperative that the data center have some means of cash flow. There are multiple ways to monetize this:
- Charge for some of the services
- VPS
- Server Processing Power (RAM / CPU / Storage)
- Data Usage (Bandwidth)
- 3D Printing
- Per Print
- Monthly Fee
- Filament Used
- Printer Services
- Pages Used
- Monthly Fee
- Per Print
- VPS
- Operate Servers
- Operate servers that are internet facing that have a wider reach
